首页
Home
英舜党建
Party Building
了解英舜
About US
英舜业务
Business
英舜团队
Professional
英舜动态
News
联系我们
Contact Us
简体中文
及时了解英舜律所动态情况
返回上一页
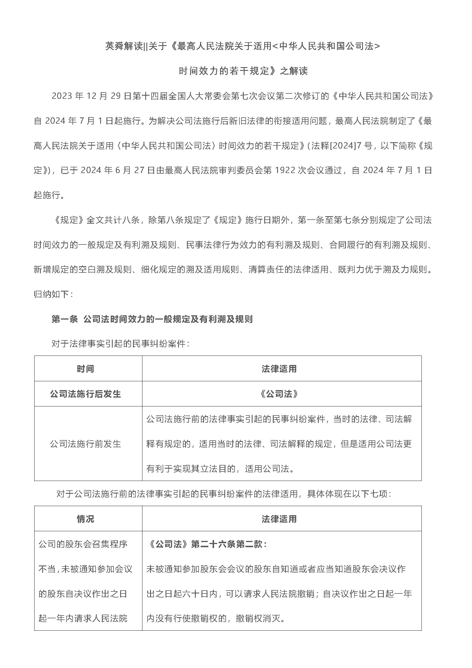
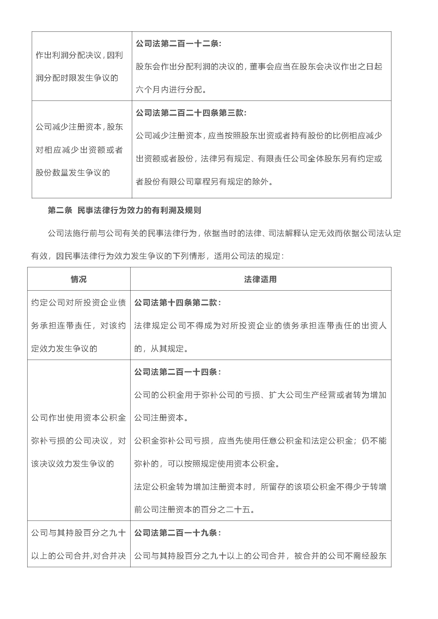
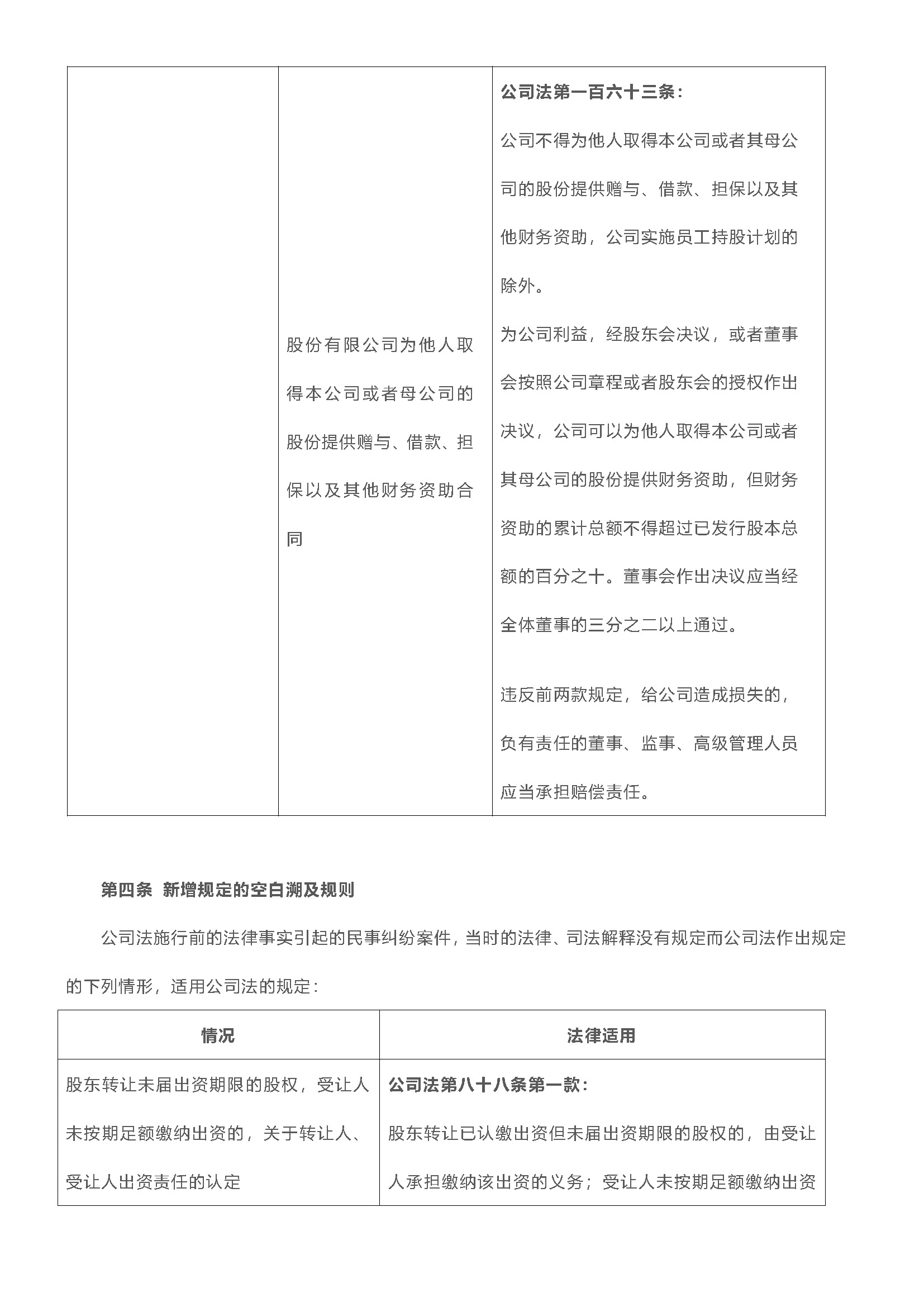
英舜解读||关于《最高人民法院关于适用<中华人民共和国公司法>时间效力的若干规定》之解读
2024-07-03 19:13:25
热门关键词
热门动态
2024-07-03
2024-02-29
新公司法之公司解散与清算变化解读
2024-02-28
注册资本“五年实缴”分析解读
2024-01-23
新旧《中华人民共和国公司法》核心条款对比
2023-11-09
证监会2023年1月新资管规定修订要点
北京英舜律师事务所 京ICP备14009510号-1